手机版
首页
考研资讯
招生简章
国家政策
调剂信息
备考指导
管理类联考
推免招生
调剂平台
统考网报
当前位置:
主页
>
备考指导
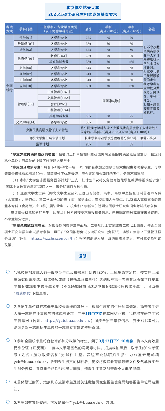
北京航空航天大学2026年硕士研究生初试成绩基本要求公布
时间:2026-03-16
|
来源:网络
|
作者:小编
|
上一篇:湖南大学2026年硕士研究生招生复试基本分数线正式发布
下一篇:厦门大学2026年硕士研究生复试基本分数线公布
热门导读
厦门大学2026年硕士研究生复试基本分数
北京航空航天大学2026年硕士研究生初试
湖南大学2026年硕士研究生招生复试基本
东北大学2026年硕士研究生招生考试考生
西北工业大学2026年硕士研究生入学考试
厦门大学2026年硕士研究生复试基本分数
北京航空航天大学2026年硕士研究生初试
湖南大学2026年硕士研究生招生复试基本
东北大学2026年硕士研究生招生考试考生
西北工业大学2026年硕士研究生入学考试
中国科学技术大学2026年硕士研究生招生
重庆大学2026年硕士研究生招生考试初试
中国人民大学2026年硕士研究生招生考试
哈尔滨工业大学2026年硕士研究生招生考
编辑推荐
考研怎么调剂
2020年研考复试如何安排?8张大图告诉
考研是场马拉松,抓住复习“黄金期”
送你一张时间表,为暑假考研助力!
最新资讯
厦门大学2026年硕士研究生复试基本分数
北京航空航天大学2026年硕士研究生初试
湖南大学2026年硕士研究生招生复试基本
东北大学2026年硕士研究生招生考试考生
西北工业大学2026年硕士研究生入学考试
中国科学技术大学2026年硕士研究生招生
重庆大学2026年硕士研究生招生考试初试
中国人民大学2026年硕士研究生招生考试
热点资讯
1.
厦门大学2026年硕士研究生复试基本分数
2.
北京航空航天大学2026年硕士研究生初试
3.
湖南大学2026年硕士研究生招生复试基本
4.
东北大学2026年硕士研究生招生考试考生
5.
西北工业大学2026年硕士研究生入学考试
6.
中国科学技术大学2026年硕士研究生招生
7.
重庆大学2026年硕士研究生招生考试初试
8.
中国人民大学2026年硕士研究生招生考试
9.
哈尔滨工业大学2026年硕士研究生招生考
10.
中山大学2026年硕士研究生招生考试复试
友情链接:
中华人民共和国教育部
学信网
中国研究生招生信息网
教育部高校学生司
全国学生资助管理中心
Copyright © 研招信息平台 版权所有
京 ICP备09079197号-1
京公网安备 11011102000820号